By Ryo Kawabata and Midori Yamaguchi (Mori Hamada & Matsumoto)
1. Introduction
Many businesses today structure global enterprise groups with cross-border ramifications. As corporate operations become more international, their branches and assets often spread among more jurisdictions. In a financially distressed situation, an insolvency proceeding in one country may need to be recognized in another country to, among other things, prevent the debtor’s creditors from freely exercising their rights against the assets located outside the country where the proceeding is held so thatu a more efficient, overarching restructuring of the debtor’s businesses can be achieved. The UNCITRAL Model Law on Cross Border Insolvency (the “MLCBI”) provides a modern legal framework to address cross-border insolvency more effectively, assisting countries to enact domestic laws based on the MLCBI. Japan adopted the MLCBI in 2001 among the earliest countries to do so, and over two decades have already passed since the first foreign insolvency proceeding was recognized in this country. This newsletter outlines how Japanese courts recognize foreign insolvency proceedings and what effects the recognition has.
2. Establishment of Japanese Cross-Border Insolvency Law
Japan had long followed a strict territoriality concept until it adopted the MLCBI in 2001. Japanese insolvency law made it clear that insolvency procedures in Japanese courts did not extend to the debtor’s assets located outside of the country, whereas insolvency proceedings in foreign courts did not legally affect the debtor’s assets located domestically.
In 2001, however, Japan repealed this concept, enacting the Act on Recognition of and Assistance for Foreign Insolvency Proceedings (Act No.129 of 2000, the “RAFIP”) [1] based on the MLCBI and amending the domestic insolvency laws toward universalism. The RAFIP installs measures to extend foreign insolvency proceedings to the debtor’s assets in Japan and regulates Japanese international insolvency law.
3. Overview of Recognition Proceedings
3.1. Requirements for Recognition
Japan does not adopt an automatic recognition regime. In other words, the recognition of foreign insolvency proceedings takes place only upon a court decision. The four major requirements for insolvency proceedings to be recognized are as follows.
First, the RAFIP requires foreign proceedings to be equivalent to any of the four judicial insolvency proceedings in Japan: bankruptcy, civil rehabilitation, corporate rehabilitation, or special liquidation proceedings. A foreign proceeding does not need to correspond exactly to each of these Japanese proceedings, as long as it falls within the scope of any one of them. [2]
Second, a foreign proceeding must have commenced by the time a court issues a recognition order. However, a filing for recognition can be made before the foreign proceeding commences as long as a petition for it has been filed. This facilitates obtaining provisional orders before the recognition, as mentioned in section 3.2.
Third, the debtor must have a domicile, residence, or business or other office in the jurisdiction where the foreign insolvency proceeding is filed. Foreign insolvency proceedings may be recognized even if they take place in the jurisdiction where the debtor’s domicile or principal place of business is not located. However, any proceedings held merely where a property is located may not be recognized.
Lastly, foreign proceedings must be in accordance with public policy in Japan. The RAFIP refuses to recognize procedures that discriminate against foreign creditors or are contrary to Japanese insolvency law and policy, such that the claims’ priorities differ significantly from the Japanese standard and that the foreign courts or presiding organizations are not considered to process the insolvency fairly. The definition of “public policy” is inherently unclear, and thus subject to the court’s decision. [3]
In addition, even if all four requirements are met, the court can still deny recognition of foreign proceedings on certain grounds including (1) failure to prepay expenses, (2) foreign proceedings manifestly subject to territoriality, (3) manifestly unnecessary recognition, (4) violation by a foreign trustee of the obligation to report, except minor violations, and (5) bad faith in filing a petition.
3.2. Procedures for Recognition
The Tokyo District Court has exclusive jurisdiction over recognition cases given its convenient location for international parties and its expertise in international matters. However, these cases can be transferred to other district courts either upon or after recognition.
The right to petition for recognition belongs exclusively to the foreign trustee who has the authority to manage and dispose of the debtor’s assets, or to the debtor if there is no such foreign trustee. After filing for recognition, the petitioner is obligated to report to the court on the progress of the foreign proceedings and other matters ordered by the same. In addition, the court may order the petitioner to appoint an attorney at-law to act as its agent to facilitate communication.
Upon a filing for recognition, the court may issue a provisional order to render temporary assistance until it decides on the petition. The types of assistance the court may temporarily render are those listed as types (i), (iv), (v), (vi) and (vii) [4] in section 3.3. Particularly during the stage where foreign proceedings have not yet commenced and therefore a recognition order cannot be issued, these provisional orders can serve as a useful tool for promptly protecting domestic assets.
3.3. Effect of Recognition – Relief or Assistance
A public notice is made when an order of recognition is issued. In principle, creditors are not individually notified of the recognition, but tax authorities and labor unions are notified.
A recognition order itself does not have any substantive legal effect without any further order of relief or assistance. This is one of the major differences from the MLCBI, which automatically provides certain relief upon the recognition of foreign proceedings. However, in practice, the Tokyo District Court has generally provided relief or assistance based on the issued recognition upon a separate petition.
The court may order the following types of relief or assistance:
(i) Stay of procedures for compulsory execution, provisional seizure or provisional disposition that has already been initiated against the debtor’s assets located in Japan (“Compulsory Execution, Etc.”), as well as civil or administrative lawsuits related to such assets;
(ii) Revocation of Compulsory Execution, Etc.;
(iii) General prohibition of Compulsory Execution, Etc. for all creditors (“Execution Prohibition Order”);
(iv) Stay of procedures for the execution of security interests that have already been initiated against the debtor’s assets located in Japan;
(v) Prohibition of the debtor’s certain acts with regard to its assets located in Japan, including the debtor’s repayments and disposition of its businesses or assets;
(vi) Order requiring the debtor to obtain court permission when disposing of its assets located in Japan, taking them abroad, or performing other actions specified by the court; or
(vii) Appointment of a trustee to manage the business and property of the debtor in Japan (“Administration Order”). The right to manage and dispose of the domestic property and conduct business shall be vested exclusively in the appointed person. The trustee must obtain court permission when disposing of the debtor’s property in Japan, taking it abroad, or performing other actions specified by the court.
The thresholds for each type of assistance are different. For example, in order for type (iv) to be rendered, the court must find that the stay conforms to the common interests of creditors and is not likely to cause undue damage to those who have commenced the execution of security interests, which is a higher threshold than many of the other types of assistance.
In practice, Administration Orders tend to be issued when the foreign proceedings are administered by trustees, receivers, or liquidators, as seen in the table in section 6. On the other hand, for debtor-in-possession-type proceedings such as US Chapter 11, Execution Prohibition Orders have typically been issued.
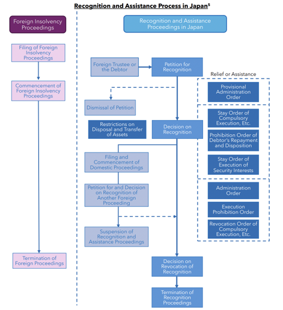
The following flowchart provides an illustrative overview of the recognition and assistance process for foreign insolvency proceedings in Japan. It illustrates the key steps, from petition filing to potential court decisions and relief measures.
![[5]](/sites/ccla.smu.edu.sg/files/inline-images/Picture5.png)
4. Recognition of Restructuring Plans
Recognition in Japan shall be revoked if, among other things, the foreign proceeding is concluded after a restructuring plan is approved in the same.
One important issue is how the alteration of the debtor’s existing duties set forth in the restructuring plan that has been approved in the foreign proceeding can be effectuated in Japan, because the RAFIP, like the MLCBI, does not have a mechanism to recognize the legal effect of such foreign restructuring plans in Japan. The key statutory provision that debtors wishing to enforce a foreign restructuring plan in Japan would rely on is Article 118 of the Code of Civil Procedure, which sets out the requirements for final and binding [6] decisions by foreign courts to be legally binding as follows: [7]
(i) the jurisdiction of the foreign court is recognized pursuant to laws, regulations, conventions, or treaties;
(ii) the defeated defendant was served, excluding service by publication or other similar method, with the requisite summons or order for the commencement of litigation, or appeared without being so served;
(iii) the decision and the litigation proceedings are not contrary to public policy in Japan; and
(iv) a guarantee of reciprocity is in place.
Without indicative precedents, however, there is uncertainty about whether and how Article 118 of the Code of Civil Procedure is applied, especially regarding the service method and in what cases public policy in Japan is contradicted. If overseas creditors must be served according to the methods specified by the convention regarding international service, which is required for foreign court decisions to be recognized, it would generally take more than several months to serve internationally, such as through the courts and the governmental agencies of the two countries. This is unrealistic for insolvency processes, which should be processed promptly. In order to tackle this problem, in re Azabu Buildings Co., Ltd., the debtor filed for another domestic insolvency proceeding in Japan (while withdrawing the existing recognition proceeding) in addition to its US Chapter 11 proceeding to ensure that the same restructuring plan is effectuated in Japan without relying on Article 118 of the Code of Civil Procedure.
5. Multiple Insolvency Proceedings
5.1. Priorities of Procedures
The RAFIP adopts the idea that only one procedure is in effect in Japan when multiple insolvency proceedings for the debtor are ongoing in multiple jurisdictions, which is another major difference from the MLCBI. This principle is twofold.
First, domestic insolvency proceedings generally have priority over foreign ones. If a domestic proceeding has already commenced, petitions for recognition of foreign proceedings will be dismissed. If a domestic proceeding commences after the recognition of a foreign proceeding, then the recognition proceeding is suspended.
However, recognition of a foreign proceeding takes precedence over the domestic proceeding in exceptional cases where (i) the foreign proceeding is a main proceeding (as explained in section 5.2), (ii) the recognition of those proceedings is in accordance with the general interests of creditors, and (iii) the interests of domestic creditors are not unreasonably infringed by the recognition of those proceedings. If these requirements are met, the domestic proceeding is stayed. The stayed domestic proceeding expires if the recognition proceeding is revoked upon the completion of the foreign proceeding.
Second, foreign main proceedings have priority over foreign non-main ones. A petition for recognition of a foreign non-main proceeding is dismissed after the recognition of a foreign main proceeding. When the recognition of a foreign main proceeding is granted after the recognition of a foreign non-main proceeding, the latter is suspended. For the priority between multiple non-main proceedings, if the court finds that it is more suitable to the general interests of creditors to recognize a foreign non-main proceeding that is subsequently filed, the court would recognize the subsequent non-main proceeding and suspend the prior recognition. The suspended recognition shall expire if the ongoing one is revoked upon the completion of the foreign proceeding.
5.2. COMI standards
Under the rules explained in section 5.1, a key question is whether a certain foreign proceeding is a main proceeding when multiple insolvency proceedings are pending across several jurisdictions seeking recognition in Japan (or when one is a domestic proceeding). Article 2, paragraph 1, item 2 of the RAFIP defines a “main proceeding” as a foreign insolvency proceeding filed for in the country where: (i) for a debtor that is a corporation or any other judicial person, the debtor’s principal office for its business (whether commercial or not) is located; or (ii) for a debtor who is an individual, their domicile is located.
This question is analogous to the determination of the center of main interests (COMI) under the MLCBI. In re think Inc., where the trustee for the debtor’s Italian bankruptcy proceeding petitioned for recognition of the proceeding in Japan after the debtor’s US Chapter 11 proceeding was recognized by the Tokyo District Court, the court stated that “principal office” under the RAFIP means “headquarters in substance”, which has substantially the same meaning as COMI under the MLCBI. In determining where the “headquarters in substance” are located, the court held that emphasis is placed on such factors as the place where the function of the debtor’s headquarters or nerve center sits, the place where the debtor’s management is conducted, and the place recognizable by creditors. With this interpretation in mind, the court found that the debtor’s principal office existed in the US and thus US Chapter 11 was the main foreign proceeding.
6. Past Cases of Recognition
As of March 9, 2025, there have been 22 cases in which foreign insolvency proceedings were recognized in Japan since the RAFIP was enacted in 2001, as follows.



Most countries whose foreign insolvency proceedings have been recognized in Japan to date are located in Asia, Australia, or the United States, and, except for Italy, we have not yet seen foreign insolvency proceedings of the UK or EU countries being recognized. However, even if no filing is actually made, there are more cases where the recognition of foreign insolvency proceedings in Japan is considered than those listed in the table. Debtors considering recognition in Japan should take into account several factors, including the likelihood of meeting the requirements for recognition, the nature of the debtor’s foreign proceeding, the debtor’s assets, operations and management in Japan, the attitude of the debtor’s creditors, the necessity and reasonableness of initiating Japanese in-court insolvency proceedings instead of seeking recognition of a foreign proceeding, and the costs associated with recognition.
Given the rapid increase in cross-border insolvency cases post-pandemic, it is worth closely monitoring developments in this area.
*The article was originally published by Mori Hamada & Matsumoto.
Notes
[1] An English translation of the RAFIP can be read at https://www.japaneselawtranslation.go.jp/en/laws/view/3780
[2] For example, US Chapter 11 does not completely correspond to civil rehabilitation or corporate reorganization proceedings in Japan, but it would be sufficient to say that Chapter 11 is in the realm of these two proceedings.
[3] In re Azabu Buildings Co., Ltd., one of the cases listed in the table in section 6 herein, it was discussed whether US Chapter 11 is contrary to public policy, because its automatic stay forbids lenders from foreclosing on collateral to enforce a security interest despite being a debtor-in-possession-type process, while the Japanese debtor-in-possession-type restructuring proceedings (i.e., civil rehabilitation proceedings) basically allow creditors to execute a security interest.
[4] The Administration Order under item (vii) in this context refers to a provisional Administration Order, which serves as a preliminary measure before the recognition decision. It functions as an advance issuance of the Administration Order granted as a relief measure following the recognition decision.
[5] This flowchart is cited from the presentation materials produced by Judge Kota Kuroki, who was serving in the Insolvency Division of the Tokyo District Court at the time, from his presentation titled “Recognition and Assistance Cases for Foreign Insolvency Proceedings in Japan (Tokyo District Court)” at the 15th East Asia Symposium on Business Restructuring & Insolvency Law and Practice held in November 2024. We would like to express our deepest gratitude to Judge Kuroki for letting us cite this figure.
[6] It can also be an issue whether a foreign decision is final and binding typically when a foreign insolvency proceeding does not have a claims process wherein the existence and amount of disputed claims can ultimately be decided by court.
[7] Typically, these requirements are examined by Japanese courts presiding over cases for an execution order which are required to enforce foreign court decisions. If the court acknowledges that the criteria have been met, it will allow the enforcement based on the foreign decision.